narkologia-40.ru
narkologia-40.ru

什么 是 期权 和 期货 (99) 사진

如何比较相同金额期货期权哪个品种好做?好做的判断标准是什么?-和讯网

選擇權與期貨的不同點是什麼?投資期權前必須搞清楚這3 大重點- 知識獲利大聯盟

期权、期货及其他衍生产品》学习笔记- 知乎

期权、期货、债券分别是什么,有什么区别?_搜狐网

什么是期权保证金_818期货学习网

期货期权入门_方正中期期货

什么是期权合约,以及如何进行交易

期权-app使用手册

渝期学堂|图文】期权一看就懂第1期·期权和权利金

期货学堂-大地期货

股指期货与股指期权百问百答基础知识篇(12)

期货市场和期权市场的空头和多头的区别是什么?_中金在线财经号

通俗易懂的讲解清楚:期货平仓是什么意思?有哪些平仓技巧?_中金在线财经号

期权的有效期如何影响期权价格_818期货学习网

Paid Program: 期貨焦點

期权买家(Buyer),如何行权呢?

场外期权基础知识丨什么是期权

一图读懂铜期权的基本介绍(上)-铜期货-衍生品学院-五矿期货投资者教育基地

期权链:定义、如何阅读和分析它们

第十八章期货期权-CSDN博客

第十八章期货期权-CSDN博客

金融期货期权知识科普长图海报套装_图片模板素材-稿定设计

Long Call 买入看涨期权

加餐:期权价格的变化到底有何奥秘?

什么是期权?看涨期权call option和看跌期权Put option

期货市场和期权市场的空头和多头的区别是什么?_中金在线财经号

期货知识- 银河期货有限公司投资者教育基地

期权链概览— TradingView

中证1000股指期货和期权要来了?先搞懂什么是股指期货!_搜狐网

期货和期权的区别是什么?哪个风险大?_私募排排网

期权到期时的盈利和亏损- CME Group

中国商品期货/期权& 股指期货/期权正式向QFII开放

什么是看涨期权_818期货学习网

期权交易—最强赌具是怎么玩的? #期权投资入门指南#上周自己埋的坑,假期加班加点填上。我这篇以阿里巴巴作为实例,原理和操作和50ETF 期权是 一样的...

什么是期权?交易前你需要知道的一切

股票期权与期货:每位投资者应该了解的关键差异

PPT - 期权基础知识介绍PowerPoint Presentation, free download - ID:7010897

漫画解读期权什么现货期权和期货期权(一) - 知乎

期权基础- 期权专题- 投资学苑- 南华期货股份有限公司—打造以衍生品业务为核心的金融服务公司

期货期权API接口介绍及对接-通联数据- 超全API平台- 幂简集成

PPT - 期货和期权PowerPoint Presentation, free download - ID:5086296

深市期权投教丨初识股票期权

股指期货和股指期权...

什么是指数期权?

初学者如何交易期权?

期貨合約是什麽?投資人需要知道的所有信息| IG 官網- IG 官網

期货期权精品课程-CSDN博客

小白必看:期權vs期貨

股票期權(股票選擇權)是什麽?如何交易股票期權? | IG官網

期权Vs. 期货: 了解它们的主要区别

认沽期权和认购期权是什么意思的?_中金在线财经号

期海探秘】期权分类丨现货期权和期货期权|期权专题|红塔期货有限责任公司

股票衍生品:您需要了解的内容- 知乎

股票期权ABC | 什么是期权保险策略_投资者教育园地_投资者教育_混沌天成期货

台指選擇權教學】選擇權是什麼?解析期貨選擇權、買賣方策略

重磅来袭!见证股指期权境内“破冰” 三个期权合约上市

期权术语

期权交易和商品期权有什么区别? - 知乎

期货和期权是什么关系?-金投网(手机金投网m.cngold.org)

期权和期货比优势在哪? - 知乎

Untitled

股指期权一本通》...

五味知识村】期解百科| 期权怎么理解

期指入门】快速看懂港美指数期货玩法及注意事项

加密货币期货和期权:有何异同? | Binance Blog发布于币安广场

期权平价原理- CME Group

期货和期权哪个风险更大? - 星辉看世界- Xinhui Times

渝期学堂|图文】期权一看就懂第4期·美式期权VS欧式期权

期权频道| 期权与期货的区别

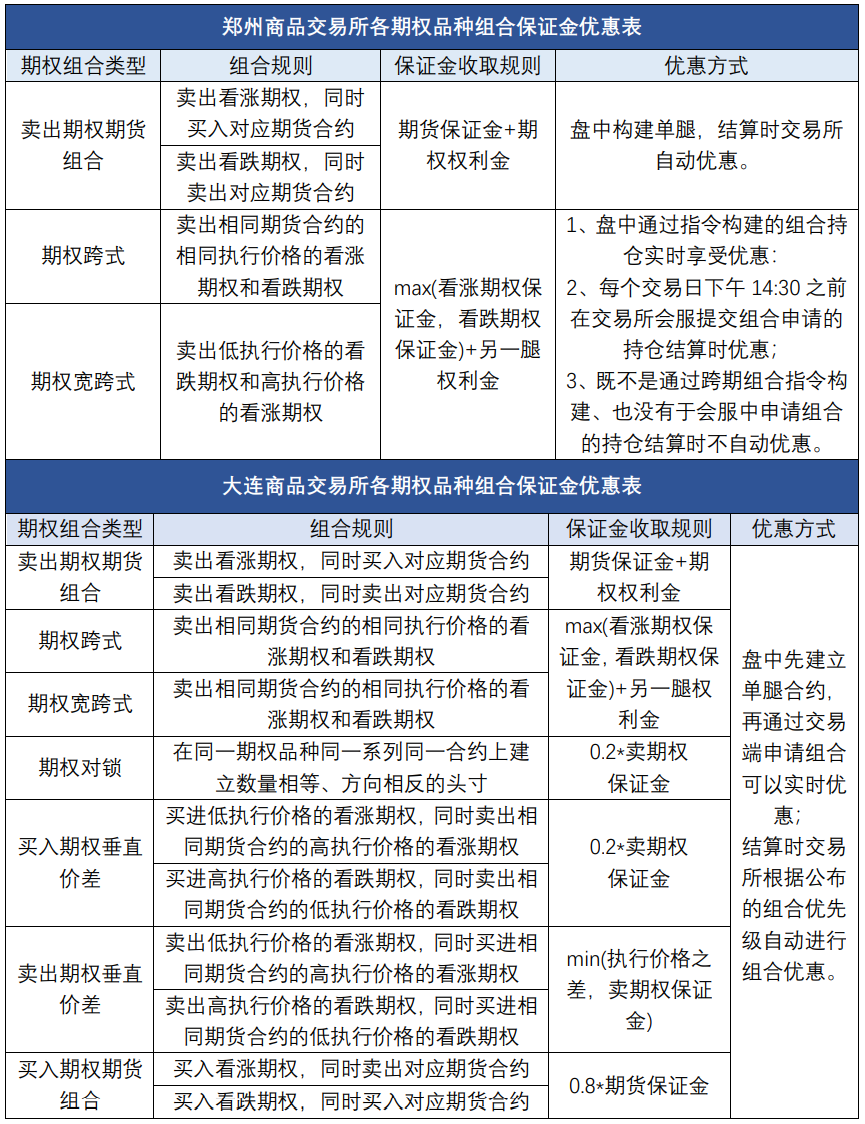
小佳老师| 一文看懂不同期权品种的组合保证金政策

什么是现货期权和期货期权_818期货学习网

快速学懂期权,需要掌握哪些基础知识? - 知乎

期权与港股期权基础指数,快速入门_老虎社区_美港股上老虎- 老虎社区

第六期】一文看懂,什么是期权❓💡今日学习↓↓↓ ⭕期权· 关注我@中信建投期货湖南分公司你就多了一个关注#期货[话题]# #财经[话题]# #期权[话题]#  #金融[话题]# #股票[话题]# #期货策略[话题]# #

瑞达期货股份有限公司_瑞达期货

和融期货| 一图读懂期权系列

期权波动率策略——跨式组合- CME Group

期权基础- mdnice 墨滴

场外期权基础知识丨场内期权和场外期权

如何用保护性看跌期权对冲多头头寸| 币安资讯

期權(選擇權)是什麽?認識期權交易| IG官網

什么是未平仓合约(open interest)? | CoinGlass

期权与期货之间有什么区别?思维导图_编号p2338342-TreeMind树图

股指期权一本通》...

商品期货VS股指期货:小白必看的三大核心区别_财富号_东方财富网

什麼是到期日(到期)? - CME Group

PPT - 期权基础知识介绍PowerPoint Presentation, free download - ID:7010897

远期、期货、互换、期权的区别- 蝈蝈俊- 博客园

干货)基于波动率的期权交易策略分析| PDF

期权链概览— TradingView

看涨期权vs 看跌期权:揭秘期权交易的两大利器

期权对冲和期货对冲的区别是什么?_中金在线财经号

第六期】一文看懂,什么是期权❓💡今日学习↓↓↓ ⭕期权· 关注我@中信建投期货湖南分公司你就多了一个关注#期货[话题]# #财经[话题]# #期权[话题]#  #金融[话题]# #股票[话题]# #期货策略[话题]# #

图说期权策略_老虎社区_美港股上老虎- 老虎社区

原创投教】期货投教百晓生第18期| 什么是美式期权、欧式期权? - 民生证券股份有限公司

最基本的四种含权贸易

期权交易与期货交易的区别是什么?

選擇權是什麼?跟期貨有什麼不同? - 理財小學堂|投資小學堂

20 февраль 0 0
2023 copyright text.