narkologia-40.ru
narkologia-40.ru
Найти
Narkologia-40 リップル
»
比特 浏览
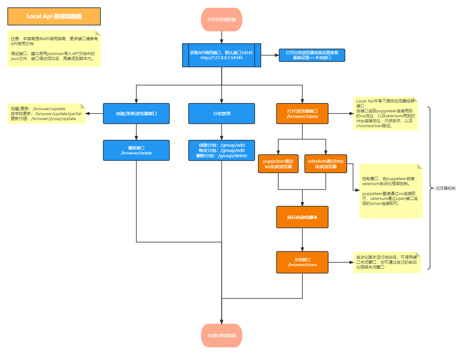
» 比特 指纹 浏览 器 api (99) 사진
比特 指纹 浏览 器 api (99) 사진
0
1
2
3
4
5
20 февраль
0
0
比特 浏览
Похожие статьи
比特 币 实时 价格 api (94) 사진
是你先推开我 后来又来找我 (97) 사진
日耳曼 機油 rep (96) 사진
歐式 早餐 中 壢 福星 店 的 菜單 (99) 사진
日耳曼 機油 5w 40 (97) 사진